(+84) 2393 868709
kinhtethuongvu@vungangport.com
Liên hệ
Tuyển dụng
Tiếng Việt
Tiếng Việt
Lào
English
Trang chủ
Giới thiệu
Giới thiệu chung
Lịch sử hình thành & phát triển
Cơ sở vật chất kỹ thuật
Cơ cấu tổ chức
Dịch vụ
Xếp dỡ hàng hoá tại cảng biển
Lai dắt & hỗ trợ tàu biển
Đại lý hàng hải
Kho bãi, giao nhận
Vận chuyển hàng hóa
Dịch vụ khác
Tin Tức
Tin tức & Sự kiện
Thư viện truyền thông
Khách hàng
Tải biểu mẫu / catalogue
Biểu giá dịch vụ
Tra cứu hoá đơn điện tử
Thông báo khách hàng
Lịch thuỷ triều
Luật và quy định
Quy định về đăng ký & bố trí cầu bến
Hiệp định quá cảnh hàng hoá Việt Nam - Lào
Luật hải quan
Bộ luật dân sự
Bộ luật hàng hải
Trang chủ
Giới thiệu
Cơ cấu tổ chức
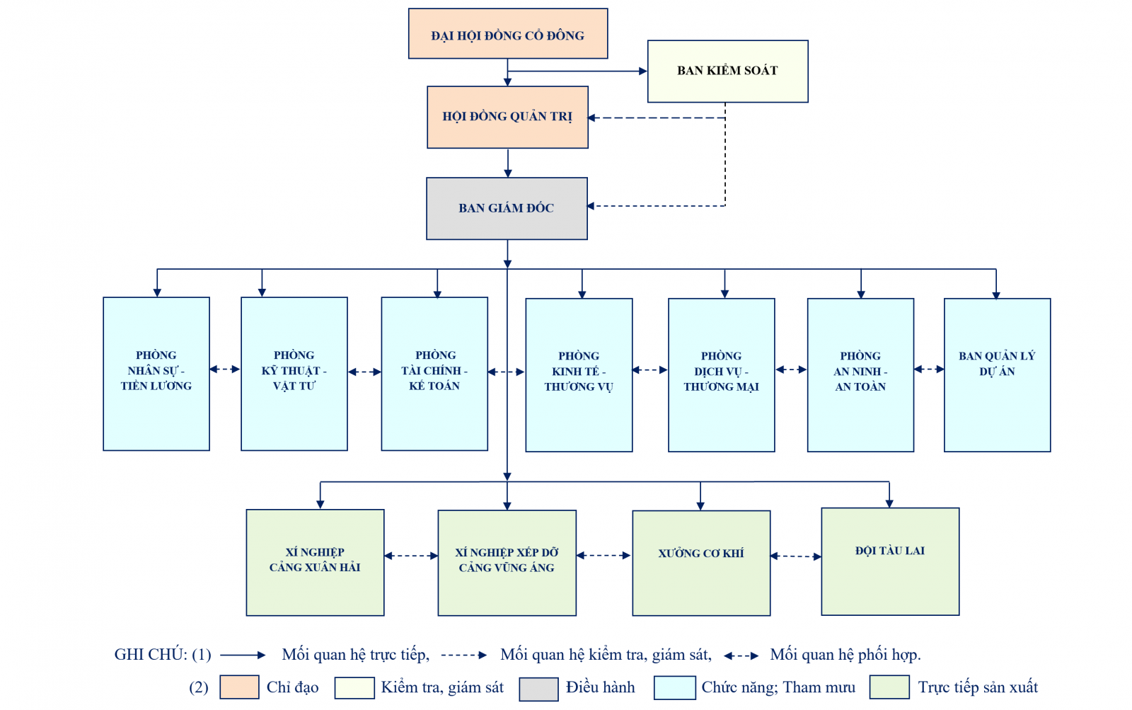
Công ty CP Cảng Quốc Tế Lào -Việt (VLP)
SƠ ĐỒ TỔ CHỨC CÔNG TY CP CẢNG QUỐC TẾ LÀO - VIỆT (VLP)